Domain Model Objects

Domain Model A Domain Model Class Diagram Is Generally Implemented As An Object Model Within A Layer That Uses A Lower Class Diagram Diagram Database Design

Domain Model A Domain Model Class Diagram Is Generally Implemented As An Object Model Within A Layer That Uses A Lower Class Diagram Diagram Database Design

Domain Model A Domain Model Class Diagram Is Generally Implemented As An Object Model Within A Layer That Uses A Lower Class Diagram Diagram Database Design

Domain Model A Domain Model Class Diagram Is Generally Implemented As An Object Model Within A Layer That Uses A Lower Class Diagram Diagram Database Design

Domain Model Uml Class Diagram Template Relationship Diagram Class Diagram Diagram Design

Domain Model Uml Class Diagram Template Relationship Diagram Class Diagram Diagram Design

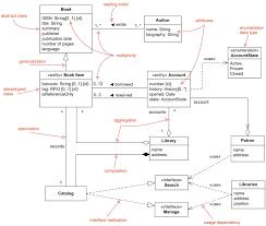
Uml Class Diagram Example Of The Library Domain Model Class Diagram What Is Data Class Library

Uml Class Diagram Example Of The Library Domain Model Class Diagram What Is Data Class Library

Domain Model Hotel Management Software Development Domain

Domain Model Hotel Management Software Development Domain

Domain Model A Domain Model Class Diagram Is Generally Implemented As An Object Model Within A Layer That Uses A Lower Class Diagram Diagram Database Design

Domain Model A Domain Model Class Diagram Is Generally Implemented As An Object Model Within A Layer That Uses A Lower Class Diagram Diagram Database Design

Domain Model A Domain Model Class Diagram Is Generally Implemented As An Object Model Within A Layer That Uses A Lower Class Diagram Diagram Database Design

Domain modeling is one of the key design patterns approaches that assumes deriving the solution object model directly from the problem domain while preserving both behavior and data see 3.

Domain model objects. Domain models are the initial artifacts created in object oriented analysis. The domain entity pattern. A value object is an object whose identity doesn t matter.

The object based nature of domain modeling can help the architect govern the development of an application more easily. Some objects are value objects. Examples of concepts that would make sense as value objects rather than domain objects are phone number values or money values.

It insists on the cohesiveness and reusability of objects and encapsulates the business logic more intuitively. In the previous example restaurant order and customer would all be domain objects. A domain model is a visual representation of conceptual classes or real situation objects in a domain m095 fowler96.

Domain models have also been called conceptual models the term used in the first edition of this book domain object models and analysis object models. Entities represent domain objects and are primarily defined by their identity continuity and persistence over time and not only by the attributes that comprise them. See 2 for a systematic and detailed outline of such best practices known by the term of domain driven design.

It should not refer to any technical implementations such as databases or software components that are being designed. A domain model is generally implemented as an object model within a layer that uses a lower level layer for persistence and publishes an api to a higher level layer to gain access to the data and behavior of the. Any object in my object model that also exist as a concept in my domain model i would call a domain object.

Analisa domain model harus berfokus kepada object dunia nyata yang terdapat pada sebuah domain atau area permasalahan. Not every object in a system is a domain object. At its worst business logic can be very complex.

Domain Model Wikipedia The Free Encyclopedia Hotel Management Software Development Domain

Domain Model Wikipedia The Free Encyclopedia Hotel Management Software Development Domain

Pin On Ejemplos De Diagramas De Clase Uml Es

Pin On Ejemplos De Diagramas De Clase Uml Es

Uml Class Diagram Example Of The Library Domain Model Class Diagram What Is Data Class Library

Uml Class Diagram Example Of The Library Domain Model Class Diagram What Is Data Class Library

Uml Class Diagram Example For Online Shopping Domain Web Customer Shopping Cart Product U Software Architecture Diagram Class Diagram Diagram Architecture

Uml Class Diagram Example For Online Shopping Domain Web Customer Shopping Cart Product U Software Architecture Diagram Class Diagram Diagram Architecture

The Ultimate Class Diagram Tutorial To Help Model Your Systems Easily Class Diagram Computer Generation Tutorial

The Ultimate Class Diagram Tutorial To Help Model Your Systems Easily Class Diagram Computer Generation Tutorial

Class Diagram Templates To Instantly Create Class Diagrams Creately Blog Class Diagram Diagram Templates

Class Diagram Templates To Instantly Create Class Diagrams Creately Blog Class Diagram Diagram Templates

Classes And Objects In Uml Class Diagram Programming Patterns Flow Chart

Classes And Objects In Uml Class Diagram Programming Patterns Flow Chart

20180308 062710394 Ios Jpg Onedrive Class Diagram What Is Data Class Library

20180308 062710394 Ios Jpg Onedrive Class Diagram What Is Data Class Library

Hotel Management System Class Diagram Hotel Management Hospitality Management

Hotel Management System Class Diagram Hotel Management Hospitality Management

Hospital Management System Class Class Diagram Hospitality Management School Management

Hospital Management System Class Class Diagram Hospitality Management School Management

Uml Class Diagram For Book Review Classes Operations And The Relationship Between Objects In The System Is Shown In This Dia Class Diagram Diagram Templates

Uml Class Diagram For Book Review Classes Operations And The Relationship Between Objects In The System Is Shown In This Dia Class Diagram Diagram Templates

Attendance Management System Class Diagram Student Management Learn Programming

Attendance Management System Class Diagram Student Management Learn Programming

Uml Class Diagram For Gas Station Click On The Image To Use As A Template And Create Your Own Class Diagram Class Diagram Gas Station Relationship Diagram

Uml Class Diagram For Gas Station Click On The Image To Use As A Template And Create Your Own Class Diagram Class Diagram Gas Station Relationship Diagram

Domain Driven Design And Development In Practice Domain Driven Design Design Software Development

Domain Driven Design And Development In Practice Domain Driven Design Design Software Development

Source : pinterest.com