Domain Model Java Classes

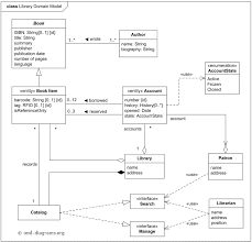
Uml Class Diagram Example Of The Library Domain Model Class Diagram What Is Data Class Library

Uml Class Diagram Example Of The Library Domain Model Class Diagram What Is Data Class Library

Domain Model A Domain Model Class Diagram Is Generally Implemented As An Object Model Within A Layer That Uses A Lower Class Diagram Diagram Database Design

Domain Model A Domain Model Class Diagram Is Generally Implemented As An Object Model Within A Layer That Uses A Lower Class Diagram Diagram Database Design

Domain Model Uml Class Diagram Template Relationship Diagram Class Diagram Diagram Design

Domain Model Uml Class Diagram Template Relationship Diagram Class Diagram Diagram Design

Uml Class Diagram Example Of The Library Domain Model Class Diagram What Is Data Class Library

Uml Class Diagram Example Of The Library Domain Model Class Diagram What Is Data Class Library

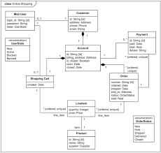
Class Diagram Example Online Shopping Domain Software Architecture Diagram Class Diagram Diagram Architecture

Class Diagram Example Online Shopping Domain Software Architecture Diagram Class Diagram Diagram Architecture

Class Diagram Example Hasp Licensing Domain Png 965 700 Class Diagram School Management Diagram

Class Diagram Example Hasp Licensing Domain Png 965 700 Class Diagram School Management Diagram

Class Diagram Example Hasp Licensing Domain Png 965 700 Class Diagram School Management Diagram

A domain is a package of related concepts roles procedures events and entities.

Domain model java classes. They have get and set methods to represent individual properties and a parameterless constructor. I assume i don t have to mention that our system will be programmed in the object oriented manners and therefore designed using the object oriented approach. The nodes represent packages interfaces classes and objects.

The domain model as well as the use case diagram is created in the initial phase of software development. However classes of. At least this is what the larman book applying uml and patterns says.

Analysemodell konzeptmodell the domain model is created during object oriented analysis to decompose the domain into concepts or objects in the real world the model should identify the set of conceptual classes the domain model is iteratively completed. In the unified modeling language uml a class diagram is used to represent the domain model. Domain model instances often need to be persisted in a database and in java they typically conform to the java beans specification i e.

The domain model illustrates noteworthy concepts in a domain. It s a form of the class diagram. Untuk domain model awal pastikan analisa yang dilakukan berfokus kepada domain area permasalahan.

A domain model the term is not at all java specific is a class that models something in the problem domain as opposed to a class that exists for technical implementation reasons. Selalu mulai dari analisis domain model lalu diikuti dengan analisis use case. Panah navigability menunjukkan arah query antar class.

If your focus is on the diagram itself there are two big differences between diagrams about domain model and diagrams about design model. Features of a domain model domain classes each domain class denotes a type of object. Attributes an attribute is the description of a named slot of a specified type in a domain class.

Domain Model A Domain Model Class Diagram Is Generally Implemented As An Object Model Within A Layer That Uses A Lower Class Diagram Diagram Database Design

Domain Model A Domain Model Class Diagram Is Generally Implemented As An Object Model Within A Layer That Uses A Lower Class Diagram Diagram Database Design

Cmput301f12t06 Classproject Class Diagram Diagram Class

Cmput301f12t06 Classproject Class Diagram Diagram Class

Class Diagram Templates To Instantly Create Class Diagrams Creately Blog Class Diagram Diagram Templates

Class Diagram Templates To Instantly Create Class Diagrams Creately Blog Class Diagram Diagram Templates

The Ultimate Class Diagram Tutorial To Help Model Your Systems Easily Class Diagram Computer Generation Tutorial

The Ultimate Class Diagram Tutorial To Help Model Your Systems Easily Class Diagram Computer Generation Tutorial

The Ultimate Class Diagram Tutorial To Help Model Your Systems Easily Class Diagram Coding Camp Diagram

The Ultimate Class Diagram Tutorial To Help Model Your Systems Easily Class Diagram Coding Camp Diagram

Uml Class Diagram Of Google Drive As They Clearly Map Out The Structure Of A Particular System By Mod Class Diagram System Architecture Diagram Database Design

Uml Class Diagram Of Google Drive As They Clearly Map Out The Structure Of A Particular System By Mod Class Diagram System Architecture Diagram Database Design

Uml Class Diagram Of Flight Reservation System Class Diagram Data Flow Diagram Flight Reservation

Uml Class Diagram Of Flight Reservation System Class Diagram Data Flow Diagram Flight Reservation

Class Diagram For Online Shopping System Class Diagram Activity Diagram Relationship Diagram

Class Diagram For Online Shopping System Class Diagram Activity Diagram Relationship Diagram

Class Diagram Of Carpooling System The Structure Will Help You Understand Carpool System Click On The Imag Class Diagram Programming Patterns Database Design

Class Diagram Of Carpooling System The Structure Will Help You Understand Carpool System Click On The Imag Class Diagram Programming Patterns Database Design

Attendance Management System Class Diagram Student Management Learn Programming

Attendance Management System Class Diagram Student Management Learn Programming

Class Example Library Domain Png 712 683 Class Diagram Factory Design Pattern Activity Diagram

Class Example Library Domain Png 712 683 Class Diagram Factory Design Pattern Activity Diagram

Uber Class Diagram Class Diagram For Uber System To Visualize The Different Classes And Relationships Of The Uber Class Diagram Diagram Programming Patterns

Uber Class Diagram Class Diagram For Uber System To Visualize The Different Classes And Relationships Of The Uber Class Diagram Diagram Programming Patterns

Uml Class Diagram For Gas Station Click On The Image To Use As A Template And Create Your Own Class Diagram Class Diagram Gas Station Relationship Diagram

Uml Class Diagram For Gas Station Click On The Image To Use As A Template And Create Your Own Class Diagram Class Diagram Gas Station Relationship Diagram

Uml Class And Object Diagrams Overview Common Types Of Class And Object Diagrams Class Diagram Programming Patterns Flow Chart

Uml Class And Object Diagrams Overview Common Types Of Class And Object Diagrams Class Diagram Programming Patterns Flow Chart

Source : pinterest.com