Domain Model Arrows

C Board

C Board

Cs616 Software Engineering Ii

Cs616 Software Engineering Ii

Domain Modeling Concepts And Activities

Domain Modeling Concepts And Activities

Domain Modeling

Domain Modeling

Uml Domain Model Of Web Shop Stack Overflow

Uml Domain Model Of Web Shop Stack Overflow

Mathematics Solution Plane Geometry Mathematics Process Flow Diagram Symbols

Mathematics Solution Plane Geometry Mathematics Process Flow Diagram Symbols

Mathematics Solution Plane Geometry Mathematics Process Flow Diagram Symbols

However classes of.

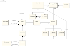
Domain model arrows. In enterprise architect a business domain model is represented as a conceptual class diagram as illustrated by this diagram from the car rental system model from the eaexample model. These often indicate the need for a generalization arrow. The model element at the tail of the arrow the client depends on the model element at the arrowhead the supplier.

The basic entity is a class. The arrow may be labeled with an optional stereotype and an optional name. It is a visual representation of the decomposition of a domain into individual conceptual classes or objects.

When translating a domain description into a class diagram look for the phrase is a or closely related terms. The domain model is created during object oriented analysis to decompose the domain into concepts or objects in the real world the model should identify the set of conceptual classes the domain model is iteratively completed it is the basis for the design of the software 4. The domain model as well as the use case diagram is created in the initial phase of software development.

A dependency is generally shown as a dashed arrow between two model elements. Domain modeling is one of the key design patterns approaches that assumes deriving the solution object model directly from the problem domain while preserving both behavior and data see 3. A domain model logically represents the business concepts to be fulfilled by the system and how they relate to one another.

A domain model is the most important oo artifact its development entails identifying a rich set of conceptual classes and is at the heart of object oriented analysis. Although they may look similar a domain diagram should use terms that are in the business domain. I assume i don t have to mention that our system will be programmed in the object oriented manners and therefore designed using the object oriented approach.

A video rental store. It should not be confused with a data diagram with represents the actual database design or architecture. It is a visual dictionary of noteworthy abstractions.

How To Spruce Up And Speed Up Your Process Mapping Process Map Map Speed Up

How To Spruce Up And Speed Up Your Process Mapping Process Map Map Speed Up

Boersma T Model For User Experience Design

Boersma T Model For User Experience Design

Pin On Templates

Pin On Templates

Arrows Of Love 4x4 Embroidery Design Valentines Day Embroidery Design Arrows Arrows Embroidery Customizable Embroidery Design Embroidery Designs Embroidery Design Sets Valentines Embroidery Designs

Arrows Of Love 4x4 Embroidery Design Valentines Day Embroidery Design Arrows Arrows Embroidery Customizable Embroidery Design Embroidery Designs Embroidery Design Sets Valentines Embroidery Designs

403 Forbidden Arrow Tattoos Arrow Tattoo Design Archery Tattoo

403 Forbidden Arrow Tattoos Arrow Tattoo Design Archery Tattoo

Object Model And Data Flow The Basic Classes Of The Domain Model Download Scientific Diagram

Object Model And Data Flow The Basic Classes Of The Domain Model Download Scientific Diagram

Class Diagram Templates To Instantly Create Class Diagrams Class Diagram Order Management System Diagram

Class Diagram Templates To Instantly Create Class Diagrams Class Diagram Order Management System Diagram

How To Create A Business Domain Model

How To Create A Business Domain Model

Database Entity Relationship Diagram The Design Of The Database Based On The Entity Relationship Diagram Erd Bookingritzcarlton Info Relationship Diagram Diagram Relationship

Database Entity Relationship Diagram The Design Of The Database Based On The Entity Relationship Diagram Erd Bookingritzcarlton Info Relationship Diagram Diagram Relationship

T Shirt Outline Template T Shirt Outline Template For Men Shirt Template T Shirt Picture Clip Art

T Shirt Outline Template T Shirt Outline Template For Men Shirt Template T Shirt Picture Clip Art

5 Step Guide To Set Up Wordpress Your Blog Domain It Started With A Blog In 2020 Blog Hosting Wordpress Hosting Company

5 Step Guide To Set Up Wordpress Your Blog Domain It Started With A Blog In 2020 Blog Hosting Wordpress Hosting Company

Http Th01 Deviantart Net Fs49 Pre F 2009 178 F C Light Bow And Arrow Draft By Devaintdoa Jpg Krieger Des Lichts Tatoo Kriegerin

Http Th01 Deviantart Net Fs49 Pre F 2009 178 F C Light Bow And Arrow Draft By Devaintdoa Jpg Krieger Des Lichts Tatoo Kriegerin

Source : pinterest.com